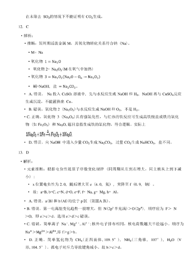
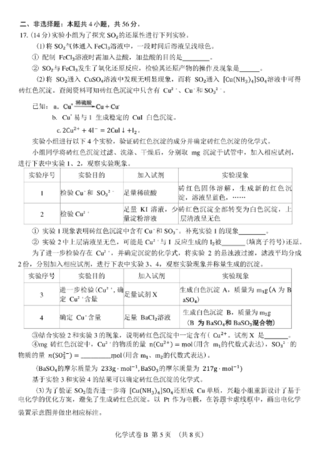
广州零模2026届高三12月调研测试化学试题及答案解析

文/俞裕武

小编推荐

一键复制全文保存为WORD

猜你喜欢

广州零模2026届高三12月调研测试生物试题及答案解析

26-01-05

湖北2026届高三第一次八省联考(T8联考)化学试题及答案解析

26-01-04

重庆市凤中教共体2025-2026学年高三上学期第二次月考物理试题

25-12-28

2026百师联盟高三一轮复习12月质量检测物理试题及答案解析

25-12-19

2026届高三第一次八省联考(T8联考)物理试题及答案解析汇总

25-12-26

2026届高三第一次八省联考(T8联考)各科试题及答案解析汇总

25-12-26

天津市建华中学2025-2026学年高三上学期月考物理试卷

25-12-25

天津市汇文中学2025-2026学年高三上学期月考物理试卷

25-12-25